来源:原创 准聚数据 侵删

过去十年,中国酒店业经历了一场前所未有的模式重塑。国际高端品牌全面入驻,本土连锁迅速崛起,“轻资产”理念成为行业共识。在这种变局下,酒店业主与品牌方的权力、责任与收益关系发生了深刻调整。
在2010年前后,国际酒店集团在中国跑马圈地,主导市场;而今天,越来越多高端酒店业主开始倾向成本更可控、决策权更清晰的特许经营模式;同时,对于那些拥有明确理念和成熟团队的业主而言,重回自营也成为现实可行的选择。投资者面临的核心问题是:在成本、控制权和回报之间,如何找到最优平衡?
01
三种运营模式的核心差异

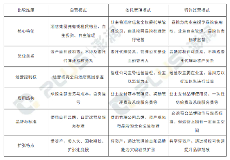
委托管理模式中,业主将酒店的日常运营权全权交给专业管理公司,仅保留战略决策和监督权。管理公司提供品牌、专业团队、运营标准、中央预订系统和营销渠道,收取基本管理费和与毛利润挂钩的奖励管理费(RBF)。业主负责资金投入和资产风险,运营风险主要由管理公司承担。优势在于快速借力高端品牌和成熟体系进入市场,降低市场试错成本,但需支付较高费用且对日常运营掌控有限。国际上多数高端及豪华品牌,如华尔道夫酒店,采用此模式:投资方拥有物业,希尔顿集团全权运营,业主通过管理费换取品牌溢价和长期资产回报。
特许经营模式中业主拥有酒店资产和日常运营控制权,通过合约获得品牌使用权及体系支持。品牌方提供标准手册、培训、质量检查及营销渠道,但不直接参与日常运营。优势在于兼顾品牌背书与运营自主,模式轻资产、灵活性高,但业主需具备或组建完整团队并承担全部经营风险。典型案例是洲际智选假日:二线城市的酒店由本地投资方建造并拥有产权,通过特许经营协议获得品牌授权,洲际提供体系支持,业主团队自主运营,按营业收入及系统/营销费用支付特许费,实现品牌加持下的本地化运营与利润归属。
自营模式下,业主掌握全局,从品牌设计、市场定位到日常运营和定价策略完全自主,承担全部运营和市场风险,但所有利润归自己所有。适合具备丰富经验、雄厚资金和明确市场定位的投资者或酒店集团。挑战在于需要完整专业团队,初期营销成本高、获客难,同时需自建预订系统和会员体系。开元酒店集团即典型案例:从县级招待所起步,全程自主打造品牌标准、管理体系和销售网络,积累市场认可并实现利润再投资,成功塑造全国影响力的本土高端品牌,充分体现了自主模式下的风险与收益高度集中特性。
简单来说,自营模式下是:老板—员工,特许经营是:品牌方—加盟商,委托管理则是:房东—职业经理人。不同权力分布决定了收益和风险承担方式,也直接影响业主对酒店的掌控程度。
02
你应该选择哪种模式?

选择酒店运营模式时,首先要看项目定位
对于高端或奢华酒店,委托管理仍是市场主流,尤其是在需要国际品牌来提升城市价值和市场认知度的情况下;中端或有限服务市场,则更适合特许经营模式,这类项目业主可以借助品牌背书快速导流,同时保留一定的运营自主权;而精品度假酒店或小规模特色酒店,自营模式往往能够发挥最大价值,业主可根据独特定位打造差异化体验,形成独树一帜的品牌。
业主自身能力也是决策的重要参考
如果业主缺乏酒店管理经验或不熟悉日常运营事务,委托管理能够提供最稳妥的解决方案,让专业团队代为操盘;若业主具备成熟团队或本地资源,特许经营模式则能最大化自主性与品牌效应之间的平衡;而当业主拥有强烈品牌理念,目标是打造自有IP或独立品牌时,自营模式才是唯一可行之路。
资金压力与投资周期会直接影响模式选择
委托管理模式通常运营成本较高,投资回收周期相对较长,但能够降低管理风险;特许经营模式投入相对较低,效率可控,是在成本与风险之间取得平衡的方式;自营模式则风险最高,要求业主承担全部运营与市场压力,但一旦成功,其收益和品牌自主性也可能最高。
随着市场多元化发展,混合模式逐渐成为趋势
业主可以根据项目特点选择组合模式,例如“特许经营+”,品牌方提供启动期运营支持;“运营托管+品牌授权”,在保障专业运营的同时保留部分自主权;或者“自营品牌+联合营销”,借助平台资源等渠道提升市场影响力。通过灵活运用这些创新组合,酒店业主能够更精准地匹配自身资源、市场需求与战略目标。
总的来说,自营、特许经营和委托管理构成了酒店运营模式的完整光谱。理解它们在控制权、风险分担和核心关系上的差异,不仅帮助投资者做出理性决策,也为酒店长期价值实现提供方向。在市场竞争激烈、消费者需求日趋多样化的今天,灵活运用这些模式,甚至创造混合或创新模式,将成为高水平酒店业主保持竞争力和提升资产回报的关键。
文章仅是作者个人观点,不应作为投资依据。读者应详细了解所有相关投资风险,并请自行承担全部责任。 部分文章是网络作者投稿发布,版权归投稿作者所有。作者应对文章及图片的真实性及版权负责。一旦因此引发版权纠纷,权利人提出异议,指点网将根据相关法律法规的规定,删除相应内容。侵权责任由投稿者自行承担,如由此造成指点网损失,投稿者应承担赔偿责任。如对本文有任何异议,请联系我们135-3041-8755。
