来源:原创 酒店大王叔叔 DW的天空 侵删

我们不是万能的,但一定竭尽所能!从事酒店行业三十年,从酒店客房及餐饮基层员工做起,感恩过往的各位老师及前辈的指导,一步一个脚印学习成长起来,虽然不是工程技术人员出身,但经历很多不同类型的酒店,有城市商务型的、会议会展型的、山地及海边度假型的、康养疗愈型的、野奢型的,林林总总,从一个小白到酒店总经理、乃至酒管公司运营部总经理,也从一个青春少年,熬成满鬓白发的中年大叔。这些年一路走来,一直时刻保持学习,不断学习新的知识,时刻去了解行业动态、经营发展趋势,最新方式方法、最新应用技术、最新消费趋势特点、网红流行趋势等等,愿借此平台多多认识朋友,也希望得到各路大神的指引,感恩、感激!
下面的图片为部分参与或运营过的项目,如有侵犯原单位版权,还望告知。
01 前言-充分理解酒店筹建的复杂性与系统性
核心认知: 酒店筹建绝非简单的房地产开发,而是一个历时2-4年,融合了市场、设计、工程、采购、运营、财务、法律等多专业的复杂系统工程。其成功依赖于前瞻性的规划、精细化的过程管控和专业的团队协作。
终极目标: 将投资转化为一个在财务上成功、在市场上具有竞争力、能为客人提供高品质体验且能长期稳定运营的资产,而且必须拥有长期运营思维。
核心管控思想:
1.运营导向: 一切决策的出发点应是酒店长期运营的需求和效率。
2.专业协同: 建立设计、施工、运营团队间高效、无缝的协作机制。
3.过程精品: 对每个阶段、每道工序进行精细化管理和验收。
4.风险前置: 将风险识别和管控措施尽可能提前到规划与设计阶段。
02 全流程分阶段详解
阶段一:可行性研究及酒店规划定位
起点: 获取土地或确定物业。
核心目标:论证项目“是否值得建”以及“建成什么样”,运营前置,很多项目往往先做工程再考虑运营这是本末倒置,容易导致两个严重后果:
没有运营反推思维,导致工程设计及实施过程反复修改,增加投资、延误工期;
管理团队进驻之后发现,与实际市场及实际经营需求匹配不上,或者没有提前预判市场趋势,造出了一个可看不好用的项目,严重影响尤其运营结果。
主要工作内容:
1.市场调研与规划定位: 深入分析区域市场、竞争对手、目标客群,确定酒店的市场定位(奢华、高端、中端、生活方式等)、规模(客房数)和核心业态(餐饮、会议、康乐等)。
2.可行性分析: 编制详细的《可行性研究报告》,评估项目的投资回报率、回收周期等经济效益指标。
3.确立项目标准: 明确建造标准和投资预算总额。
4.组建初始团队: 成立筹建办公室,关键岗位(如项目总监)到位。
里程碑成果: 《项目可行性研究报告》获批,项目正式立项。
阶段二:规划与设计核心目标: 将概念转化为可执行的、详细的工程技术图纸和文件。
主要工作内容(按设计深度递进):
1.概念设计: 确定酒店的整体风格、主题、功能布局和流线规划。形成初步的建筑方案。
2.方案设计/初步设计: 深化建筑平面、立面、剖面,确定主要材料和设备标准。完成规划报批。
3.施工图设计: 各专业(建筑、结构、暖通、给排水、电气、弱电)完成详细的施工图纸,是施工单位照图施工的依据。
4.专项设计: 同步进行室内装修设计、景观设计、厨房洗衣房设计、弱电智能化设计等。此阶段必须强烈关注各专业设计的协同整合,避免“错、漏、碰、缺”。
里程碑成果: 全套通过政府审批和内部评审的施工图设计文件。
阶段三:施工准备与招投标
核心目标: 为项目施工选择合格的合作伙伴,并完成所有合法开工手续。
主要工作内容:
1.政府报建报批: 办理《建设工程规划许可证》、《建筑工程施工许可证》等所有必备手续。
2.招投标工作: 组织对总包单位、主要分包单位(如机电、装修)、关键设备和材料供应商的招标工作,确定合作方并签订合同。
3.施工组织设计: 审核施工单位提交的施工方案、进度计划、组织架构。
4.现场准备: 完成“三通一平”(水通、电通、路通、场地平整),搭建临时设施。
里程碑成果: 取得《施工许可证》,所有主要合同签订完毕,施工单位正式进场。
阶段四:土建与结构施工
核心目标: 完成酒店建筑的主体结构。
主要工作内容:
1.基础工程: 土方开挖、桩基、基础承台等。
2.主体结构施工: 完成地下室、地上各层的梁、板、柱施工。实现主体结构封顶。
3.粗装砌筑: 完成墙体砌筑、抹灰等。
管控重点: 结构安全、施工精度、进度控制。同步进行预留预埋工作,为机电安装打下基础。
里程碑成果: 主体结构封顶。
阶段五:机电安装与内部装修
核心目标: 完成所有设备系统安装和室内外装饰,使建筑具备运营功能。
主要工作内容:
1.机电主管线安装: 全面开展暖通空调、给排水、消防、强电、弱电等系统的管道、线槽、设备安装。这是最复杂的交叉作业阶段。
2.内外装修装饰:
外装: 幕墙、门窗、外墙涂料等。
内装: 大堂、客房、餐厅、公共区域的精装修施工。必须先做“样板间”并经确认。
3.园林景观工程。
管控重点:界面协调、管线综合平衡、成品保护。此阶段是质量问题和工期延误的高发区,必须强力协调。
阶段六:系统调试与竣工验收
核心目标: 确保所有系统运行正常、稳定,并取得政府出具的合格证明。
主要工作内容:
4.系统调试: 进行单机调试、系统调试、联动调试,邀请未来运营团队参与,模拟运营状态。
5.内部预验收: 筹建团队和运营团队共同进行多次检查,列出缺陷清单,督促整改。
6.政府专项验收: 组织并通过规划、消防、环保、节能、防雷、质监等所有政府部门的专项验收。
7.综合竣工验收: 取得《建设工程竣工验收备案表》。
里程碑成果: 取得所有政府验收合格文件,工程实体达到移交标准。
阶段七:开业筹备与移交运营
核心目标: 将建成的硬件设施平稳、完整地移交给酒店运营团队,支持其顺利开业。
主要工作内容:
1.实物移交: 组织施工方向酒店运营方进行钥匙、空间、设备的正式移交。
2.资料移交: 移交全套竣工图纸、设备说明书、保修卡等。
3.培训移交: 组织设备供应商和施工方对酒店工程部员工进行系统操作和维护培训。
4.支持试营业: 筹建团队留守,快速响应和解决试营业期间暴露的工程问题。
5.缺陷责任期管理: 在保修期内,督促相关单位完成整改。
里程碑成果: 酒店成功实现盛大开业,筹建团队完成历史使命。
03管控要点与避坑指南
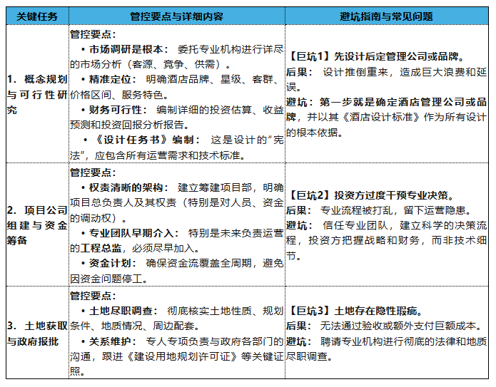
第一阶段:战略规划与前期准备 (T-24个月 至 T-18个月)
核心目标: 完成项目可行性论证,确立项目框架,为后续所有工作奠定坚实基础。

第二阶段:设计阶段 (T-18个月 至 T-9个月)
核心目标: 将运营需求转化为可施工的、无矛盾的、符合成本和进度要求的图纸。

第三阶段:施工与安装阶段 (T-9个月 至 T-2个月)
核心目标: 将图纸转化为高质量的建筑实体,并完成所有系统安装与初步调试。

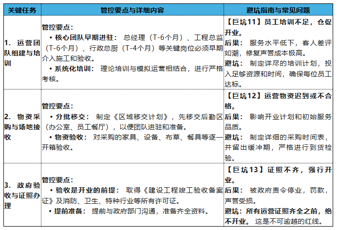
第四阶段:开业筹备与调试阶段 (T-6个月 至 开业)
核心目标: 组建运营团队,完成所有开业准备,确保酒店从“建筑”向“企业”平滑过渡。

第五阶段:开业与运营移交 (开业 至 开业后3个月)
核心目标: 成功开业,并将项目从筹建团队完整移交给运营团队,实现项目闭环。

文章仅是作者个人观点,不应作为投资依据。读者应详细了解所有相关投资风险,并请自行承担全部责任。 部分文章是网络作者投稿发布,版权归投稿作者所有。作者应对文章及图片的真实性及版权负责。一旦因此引发版权纠纷,权利人提出异议,指点网将根据相关法律法规的规定,删除相应内容。侵权责任由投稿者自行承担,如由此造成指点网损失,投稿者应承担赔偿责任。如对本文有任何异议,请联系我们135-3041-8755。
