
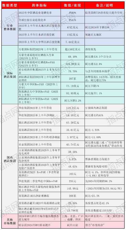
业绩分化与承压:全球范围内,酒店集团的营收和利润表现呈现分化态势。国际集团中,万豪、希尔顿等相对稳健,但部分集团利润下滑。国内集团中,华住、亚朵表现亮眼,但许多企业核心经营指标(如RevPAR)面临压力,反映了消费行为变化、市场竞争加剧等挑战。
轻资产扩张与品牌升级:国内头部酒店集团(如锦江、华住、首旅)持续通过特许经营和管理输出等轻资产模式快速扩张,加盟店占比极高(普遍超过90%)。同时,中高端品牌占比提升(如首旅中高端客房占比超42%)、经典品牌焕新(如如家4.0)成为重要策略,以应对市场变化和消费升级(或消费分层)趋势。
投资更趋理性与集中:亚太地区酒店投资总额同比有所下降,资本更集中地流向日本、大中华区、澳大利亚等相对成熟和稳定的市场。投资者更为谨慎,但私人资本(如私募股权和高净值个人)的参与度在提升。
成本控制与效率提升:在营收增速放缓的背景下,提升运营效率、控制成本成为企业保持盈利能力的关键。例如首旅酒店通过优化费用率实现了净利润的同比增长。
连锁化与集中化趋势:虽然中国酒店市场的连锁化率(约40%) 仍有提升空间,且低于全球平均水平(43%)和美国水平(72%),但头部酒店集团凭借规模、品牌和效率优势,仍在持续扩大市场份额,行业集中度有望进一步提升。
近期酒店行业动态集中反映了几个趋势:
资产流转加速:大型酒店交易和破产拍卖频发,市场处于活跃调整期。
投资主体多元化:国资背景企业成为市场重要的买方力量。
可持续运营受重视:头部酒店集团旗下品牌积极获取国际可持续认证。
数字化与智慧化转型:酒店业持续探索通过数字化手段提升运营效率和客户体验。
市场全球化与本地化并存:国内外酒店投资市场均有较大额交易发生,同时本地企业对本土标志性资产的收购也显活跃。
酒店业面临经营压力寻求降租
近期酒店业面临经营压力,湖南延年洋湖公园酒店公开向房东发出申请适度降低租金的协商函。从上市酒店披露的半年报来看,日均房价和入住率延续下滑态势,酒店纷纷寻求降本增效,降租成为行业关注的焦点。
上海喜玛拉雅酒店被指长期无证经营
证照状态:原 “卓美亚喜玛拉雅酒店” 已歇业;消防、食品经营、公共场所卫生许可已注销或失效;特种行业许可证于 2025-06-19 登报挂失作废,现运营主体未见有效许可在办。2025-09-01 携程仍可预订入住,被指冒用已失效证照持续经营。无证经营旅馆业将被责令停止经营、没收违法所得并处罚款;情节严重或涉重大隐患的,对相关责任人可行政拘留;情节特别严重的,可能被追究非法经营罪刑责。
香港酒店业营业额未恢复至疫情前水平
香港酒店业联会总干事徐英伟表示,尽管上月访港旅客达515万人次,按年增长16%,但业界营业额尚未回复到疫情前水平。指出当前内地旅客停留时间较短,预订习惯更临时(即日决定),且港岛酒店营业额有所下降。展望十一黄金周及全运会,建议特区政府加强宣传推广。
国际酒店品牌在华遭遇“摘牌潮”现象观察
近期,中国酒店市场出现一波国际高端品牌酒店“摘牌”现象,引发行业关注。2025年8月,厦门威斯汀酒店被曝摘牌;2025年6月,镇江苏宁凯悦、无锡苏宁凯悦、徐州苏宁凯悦三家酒店集体摘牌,换为苏宁自营品牌;2025年5月,南昌绿地华邑酒店正式停止使用华邑品牌;2025年4月,广州增城保利皇冠假日酒店更名为保利自营品牌。分析认为,这一波摘牌潮背后有多重原因:许多业主为地产企业,面临下行、紧缩压力;国际酒店品牌高昂的管理费用、品牌标准改造和持续投入要求对业主构成财务压力;品牌方与业主方在经营理念和期望值上存在差异,业主更看重盈利能力和现金流。相比之下,本土酒管团队或业主自营品牌在成本上更具优势,运营弹性更大。这一趋势反映了中国高星酒店正从过去注重“面子”的地产逻辑,转向更注重实际盈利能力和投资回报的运营逻辑。尽管摘牌频现,国际酒店集团在中国仍存在增长空间,但未来需要更注重投资回报率,并积极下沉到中端与轻奢市场以寻求更大发展。
美诺酒店集团宣布在华扩张计划
2025年9月3日,美诺酒店集团(Minor Hotels)于上海举行2025年中国区路演,宣布未来两年将在中国各地推出超过10家全新酒店。该集团目前在中国已有4家开业酒店。其扩张计划包括:预计2026年揭幕的成都西岭雪山安纳塔拉度假酒店(118套客房);同年开业的绍兴安纳塔拉度假酒店;2027年在新疆伊宁亮相的缇沃丽–诺翰(NH)双品牌酒店;2027年10月开业的三亚清水湾安纳塔拉酒店;以及2027年第四季度开业的千岛湖安纳塔拉度假酒店(160间全湖景客房)。这一系列计划显示了国际酒店集团对中国市场长期发展潜力的看好,并持续加码投资。
华住集团MaxX美仑美奂酒店签约入驻佛山简一总部
2025年9月3日,华住集团与简一集团在佛山简一总部大楼成功举行签约仪式,标志着华住旗下国际品牌MaxX美仑美奂酒店正式入驻。该总部大楼本身定位为一个集文化、商业与艺术于一体的综合体,酒店项目与大楼的联合验收于同日完成。简一集团董事长李志林期待该酒店能为佛山经济注入新的活力。华住集团的徐卿介绍,MaxX美仑美奂品牌源自1930年的德意志酒店集团,融合了德国品质与欧洲艺术精髓。当地张槎街道代表李朝相指出,该项目十分契合“制造业立镇、服务业强镇”的发展战略,将有效推动城市升级。双方合作将以“空间美学融合”和“高端服务协同”为核心,计划将简一的瓷砖美学深度融入酒店设计之中,旨在为宾客打造一个兼具艺术与奢华的新奢旅居体验。
汕头宜华国际大酒店拍卖成交(2.24亿元)
广东南岳房地产开发有限公司以 2.245亿元成功竞得汕头宜华国际大酒店房地产资产。该酒店位于汕头市中心金砂路繁华地带,曾为当地地标性五星级酒店,拥有262间客房及粤东地区唯一的高空旋转餐厅。值得注意的是,此次拍卖不含室内 movable 资产(家具等)和特许经营权,且土地使用权剩余年限仅约6年5个月。
海安中洋集团资产包拍卖(起拍价10.45亿元)
江苏海安中洋集团股份有限公司破产清算,其旗下多项资产将于9月28日在阿里资产平台进行拍卖,起拍价10.4518亿元。资产包包含地标性建筑中洋金砖酒店、中洋现代城商铺、中洋河豚庄园及海域等。
湖南南华大酒店破产拍卖
湖南南华大酒店有限公司的100%股权及对应的土地使用权、构筑物等资产(不含公司债权、债务)将于2025年9月15日10时至9月16日10时在阿里拍卖破产强清平台进行再次拍卖。
香港旭逸酒店放售(意向价4.5亿港元)
香港“铺王”邓成波家族旗下位于葵涌的旭逸酒店.荃湾再度放售,意向价4.5亿港元。该酒店为24层高建筑,提供160间客房,总建筑面积逾10.7万平方呎。代理方戴德梁行表示,该物业若改装成学生宿舍或劳工宿舍,最多可提供480个宿位。
嘉兴晶晖酒店被太阳城集团收购
2025年8月31日,嘉兴太阳城集团正式接收晶晖酒店,收购金额近4亿元人民币。晶晖酒店隶属于博元集团,2016年开业,营业面积达12万平方米,是嘉兴市区目前规模最大的酒店,分酒店板块和晶晖嘉宴板块,最大的宴会厅达3000平方米,一直以来是嘉兴对外接待的窗口企业之一。因控股公司博元集团的债务问题导致酒店经营陷入困境并破产。重整期间历经3轮招募,最终由本地知名的嘉兴太阳城集团出资收购。太阳城集团总裁表示,晶晖酒店条件非常不错,太阳城作为扎根嘉兴餐饮界近30年的企业,有信心凭借其专业的餐饮能力,尤其是婚宴和会议接待方面的经验,让晶晖酒店焕发新生,未来将继续发挥其会议接待和婚宴方面的特色。
香港邓成波家族放售荃湾旭逸酒店
2025年9月3日,香港已故“铺王”邓成波家族以4.5亿港元的意向价放售位于荃湾的旭逸酒店,该价格较年初市值5.3亿港元下跌了15%。该物业原为万通大厦,2011年3月邓氏家族以1.6亿港元购入后活化改造成酒店。酒店楼高24层,总建筑面积达10.7万平方呎,拥有160间客房及配套餐饮、健身设施。据报道,该项目拟转型为学生或劳工宿舍,预计可提供480个宿位。此举是邓成波家族近年持续抛售资产的又一动作,反映了疫情冲击后酒店业务受阻以及家族调整资产配置的策略。
宜宾李庄浩枫温德姆酒店即将试营业
位于宜宾李庄古镇的浩枫温德姆酒店已完成整体装修,进入最后筹备阶段,计划9月初试营业。酒店总建筑面积1.7万平方米,投资1.2亿元,拥有130间智能化客房,深度融入当地文化元素,如木刻装饰和本地风景刺绣,打造集商务、旅游度假和长住需求于一体的旅居新地标。
福容徠旅澎湖酒店盛大开幕
福容大饭店旗下轻旅品牌"福容徠旅澎湖"于9月1日正式开业,这是该品牌在台湾地区的第六家分店。酒店楼高8层,拥有102间客房,以"网美系旅店"为特色,设计多种风格套房,并推出秋冬优惠活动,结合当地政府消费券,为旅客提供高性价比选择。
凉山文旅泸沽湖隐奢逸境酒店盛大启幕
8月31日,位于泸沽湖之畔的隐奢逸境酒店正式开业,被誉为"为未来而生的艺术品"。酒店致力于文化永续与社区共荣,将自然景观与人文艺术完美融合,为旅客提供独特的奢旅体验。
昆山福朋喜来登酒店正式揭幕
万豪旅享家旗下福朋喜来登品牌宣布昆山福朋喜来登酒店正式开业,这是品牌在"中国百强县之首"昆山的首秀。酒店坐落于昆山市商务核心位置,以经典摩登的风格与热情服务,为商务与休闲宾客带来兼具江南风情与现代活力的旅居新体验。
中山火炬高新区迎来三大高端酒店
皇冠假日酒店、城际酒店和汉庭酒店三大品牌官宣将于9月相继亮相中山火炬高新区。皇冠假日酒店作为区域首个国际五星级酒店,由火炬建发集团斥资3.5亿元打造,总建筑面积达7.2万㎡,涵盖高端酒店、商务办公与商业配套三大核心功能,将显著提升区域商务配套水平。
泰国国际游客减少
泰国国际游客减少、供应增加,酒店以降价保入住,预计 2025 年整体入住率持平或略降;中国客源由 2024 年约 670 万人次降至约 460 万人次,曼谷高端酒店依赖促销与选择性降价。

