来源:海森文旅 侵删

过去十五年,中国文旅产业迎来爆发式增长,温泉度假酒店作为文旅融合的核心细分赛道,凭借“住宿+温泉+康养”的复合属性成为市场热点。从早期单一温泉配套酒店,到如今集度假、康养、亲子、商务于一体的综合性业态,其运营复杂度持续提升。
“轻资产”“专业化分工”理念深化背景下,酒店业主与管理方、合作方的权力划分、责任边界与收益分配机制发生改变。国际文旅集团加速布局,本土企业自主突围,各类创新合作模式涌现,业主的核心命题已转变为“如何根据项目特性、自身资源与战略目标,选择适配的管理模式”。因此,本文将系统解析自主管理模式与海森文旅集团目前服务的四大管理模式,为业主提供实操性决策参考。
01
五种管理模式的核心差异
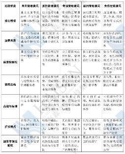
温泉度假酒店管理模式的选择,本质是对“控制权、风险承担、收益分配、专业支持”四大要素的平衡。以下从多维度对比核心差异:

02
五种管理模式的深度解析
(一)自主管理模式:全掌控下的风险与收益共生
自主管理模式中,业主对项目拥有绝对控制权,从品牌设计、市场定位到日常运营、定价策略均自主决策,承担全部投资、运营与市场风险,同时享有所有利润。该模式核心是“控制权与收益权高度统一”,适配三类业主:具备文旅及温泉度假酒店运营经验,熟悉温泉资源开发、水质管控等专项领域;资金实力雄厚,能支撑团队搭建、营销推广等大额前期投入;有明确市场定位与品牌理念,致力于打造自有IP。
其优势集中在三方面:一是决策效率高,可快速响应温泉度假酒店的季节性、区域性市场变化,及时调整定价与营销策略,避免错失机遇;二是品牌独立性强,能深度挖掘本地文化与温泉资源特性,设计专属服务与产品体系,形成差异化竞争力;三是收益最大化,无需支付高额管理服务费,利润可用于再投资或分红,利于品牌沉淀与规模扩张。
但挑战同样突出:专业团队搭建难,温泉度假酒店需常规酒店团队外,还需温泉水质维护、理疗师、康养顾问等稀缺复合型人才,招聘与留存成本高;前期投入大,除装修、设备采购外,还需承担温泉设施建设维护、预订系统搭建、营销推广等费用,新品牌获客难度大;风险集中,需独自应对自然环境、政策调控、市场竞争等多重因素影响,决策失误可能导致巨大损失。
典型案例为开元酒店集团,其从县级招待所起步,拓展至温泉度假领域,自主搭建温泉水质管控体系,开发“开元温泉康养”系列产品,通过自主管理实现稳定盈利与品牌扩张,充分体现“风险与收益高度集中”的特性。
(二)委托管理模式:专业赋能下的权责划分
委托管理模式是高端温泉度假酒店的主流选择,核心是业主将日常运营权全权委托给专业管理公司,自身保留战略决策、重大事项审批与财务监督权。双方通过合同明确权责与收益分配,实现专业分工与资源优化配置。
管理公司需提供五大核心支持:
品牌授权,以成熟品牌背书提升项目认可度;
专业团队输出,派遣具备温泉度假酒店运营经验的管理团队负责日常运营;
标准化运营体系,涵盖温泉水质管控、服务流程、安全管理等;
渠道支持,开放中央预订系统(CRS)、会员体系与营销网络;
持续运营指导与培训,确保符合品牌标准。
费用结构分为三类:基本管理费(营业收入的3%~5%),覆盖基础服务成本;奖励管理费(RBF,毛利润的8%~12%),与经营业绩挂钩;系统服务费,含中央预订系统、会员体系、营销渠道等使用费用。
风险分担上,业主承担资产与资金投入风险,管理公司承担运营风险,业绩未达预期时,管理公司奖励管理费会减少,甚至面临合同终止。
该模式优势显著:品牌溢价效应明显,国际或本土头部管理公司的品牌号召力能快速提升项目定位,吸引高端客群,拉高房价;专业运营能力有保障,管理公司成熟的运营标准可规避温泉资源管理、康养产品设计等领域的运营风险;降低市场试错成本,无运营经验的业主可借助管理公司的市场经验与渠道资源快速打开市场。
局限性在于:运营控制权受限,业主无法直接干预日常决策,可能出现运营策略与战略目标偏离;管理费用较高,长期会影响投资回报率;品牌依赖度高,项目认可度与管理公司品牌绑定,合作终止可能导致客群流失。
典型案例为海南石梅湾威斯汀度假酒店,由江苏沃得集团投资建设,委托万豪旗下“威斯汀”品牌管理。万豪打造“海边温泉+康养度假”核心产品,借助全球会员体系导流,业主按约定支付管理费,项目首年即盈亏平衡,投资回收期预计8年。
(三)专项管理模式:精准破局的定制化服务
专项管理模式是针对业主特定管理需求的“精准赋能”模式,管理公司组建专业服务团队,提供系统解决方案与实施指导,不涉及全面运营管控,核心价值是“按需定制、精准高效”。
服务范围覆盖项目全周期:项目前期规划类(方案设计、可行性研究等);工程建设类(温泉设施选型、工程筹建指导等);运营筹备类(开业筹备、人力资源体系搭建等);运营提升类(营销策划、管理流程再造等);专项评审与优化类(资源系统评审、水质管控体系优化等)。
运作机制具有“定制化”特征:先深入沟通明确需求、目标与预期,形成服务方案;再组建对应领域专家服务团队;随后制定实施计划,指导业主团队落地,包括现场培训与问题整改;最后评估效果并提供优化建议。
费用结构按服务内容与难度收取,主要有固定服务费(针对明确专项服务)、阶段服务费(按进度支付)、绩效挂钩服务费(如营销策划按新增营收比例收取)三种形式。
其优势在于:精准解决痛点,针对温泉度假酒店的设施老化、营销渠道单一、管理流程混乱等具体问题提供定制方案,避免资源浪费;成本可控,业主可按需选择服务项目,无需放弃核心控制权,避免不必要支出;专业资源集中,服务团队由领域专业人员组成,能提供前沿解决方案与技术支持。
局限性是服务范围有限,无法解决综合性问题,多专项服务累计费用可能较高;且服务效果依赖业主团队落地执行能力,执行不到位会影响效果。
(四)顾问管理模式:全周期护航的专业咨询
顾问管理模式是项目全周期的“智力支持”模式,管理公司成立专业顾问团队,按筹建与运营各阶段需求,提供全程或阶段式顾问咨询服务,通过定期现场督导与远程指导,帮助业主规避风险、提升运营水平。与专项管理模式不同,其更注重“全周期覆盖”与“系统性指导”,适配需持续专业支持但希望保留控制权的业主。
服务范围覆盖全生命周期:项目策划规划阶段(可行性研究、市场与主题定位等);方案设计阶段(施工图、景观等设计顾问);工程建设阶段(工程建设、设备选型等顾问);开业前筹备阶段(开业筹备、人员培训等顾问);开业后运营阶段(运营管理、创A评星指导等顾问)。
运作机制具有“阶段性、持续性”特征:合作初期制定顾问服务计划;按阶段提供咨询服务、开展培训;定期现场督导,实地考察与问题诊断;通过电话、视频会议提供实时咨询,及时解决问题。
费用结构主要按服务周期与内容收取,有按年或阶段收取固定咨询费、按服务次数收取费用两种形式,部分还会收取差旅费、培训费等额外费用。
核心优势在于:全周期专业护航,能提前预判温泉井挖掘、水质管控等环节的潜在风险并提供规避方案;系统性提升运营能力,注重对业主团队的培训与赋能,帮助建立完善管理体系;灵活性高,业主可调整服务内容与周期,保留核心控制权,成本可控。
局限性是决策执行依赖业主,顾问仅提供建议,业主重视不足或执行不到位会影响效果;且效果具有长期性,无法快速见效,需长期投入与配合。

(五)合作经营模式:资源整合下的共赢发展
合作经营模式是业主与合作方通过资本、运营合作实现资源整合的形态,核心是基于双方资源优势(资金、品牌、运营能力、温泉资源),通过灵活合作形式实现风险共担、收益共享,核心价值是“资源互补、快速扩张”。
具体形式分为两大类:
一是运营型合作,包括项目承包经营(合作方付承包费自主运营)、租赁式经营(合作方付租金自主运营)、收入比例提成经营(按约定比例分配营收或利润)、固定红利分配(合作方投入运营资源获固定红利);
二是资本型合作,包括投资合作(共同投资建设,按股权比例决策、分利、担险)、项目并购(收购已建成项目或部分股权,主导运营)。
其核心优势在于:整合优质资源,业主可弥补自身在品牌、运营、资金等方面的短板;降低单一风险,无需独自承担所有风险,如租赁式经营中业主仅承担资产风险;快速进入市场或扩张规模,项目并购可快速获取成熟项目与市场份额,投资合作可复制成功模式。
局限性体现在:控制权分散,运营型合作中业主运营控制权受限,资本型合作中可能因决策分歧降低效率;利益分配矛盾,易在营收统计、成本核算等方面产生争议;合作稳定性风险,合作方运营能力不足、资金链断裂等可能导致合作终止。
03
温泉度假酒店管理模式的选择逻辑
选择适配管理模式需综合考虑项目定位、自身能力、资金压力与投资周期、温泉专项属性四大核心因素。
1.项目定位:匹配目标客群与市场竞争力
高端/奢华温泉度假酒店:主打高端客群,核心需求是品牌认可度与高品质体验,委托管理或合作经营(投资并购)模式最优,借助头部管理公司品牌与运营体系实现高溢价;
中端温泉度假酒店:聚焦城市周边与亲子客群,需求是性价比与差异化体验,自主管理、专项管理或顾问管理模式适配,可结合本地资源打造特色产品或精准解决管理痛点;
小型特色温泉酒店/民宿:以小众客群为目标,核心竞争力是个性化体验,自主管理或顾问管理模式最佳,自主管理可发挥创意,顾问管理可获得专业指导。
2.业主自身能力:基于资源禀赋的理性决策
具备丰富经验与专业团队:自主管理模式最优,可发挥专业优势,实现利润最大化与品牌自主发展;
具备部分资源但缺乏专项能力:专项管理或合作经营(收入比例提成)模式合适,精准弥补短板或实现优势互补;
缺乏行业经验与专业资源:委托管理或顾问管理模式最稳妥,委托管理降低运营风险,顾问管理可逐步搭建运营体系。
3.资金压力与投资周期:平衡成本与收益预期
资金雄厚、投资周期长:自主管理或合作经营(投资并购)模式理想,自主管理长期收益可观且品牌可沉淀,投资并购可快速获取成熟项目;
资金中等、追求稳定回报:委托管理、专项管理或顾问管理模式适配,成本可控且回报稳定;
资金有限、投资周期短:合作经营(租赁式经营、项目承包)模式最优,快速获取稳定收益,风险低。
4.温泉专项属性:适配资源特性与运营需求
温泉资源稀缺、品质高:委托管理或合作经营(投资并购)模式可最大化资源价值,打造高端产品实现高溢价;
温泉资源普通、需运营创新:自主管理或专项管理模式合适,通过创意打造差异化产品或精准提升运营能力;
温泉设施复杂、维护要求高:委托管理或专项管理(工程维护专项)模式适配,借助专业团队降低维护成本、保障设施稳定运行。
04
混合模式
随着市场多元化发展与竞争加剧,单一管理模式已难以满足复杂需求,混合模式成为趋势,通过组合不同模式优势实现最优平衡。
常见混合模式包括:
委托管理+专项提升:委托管理保障日常运营稳定,专项服务实现核心产品差异化升级;
自主管理+顾问支持:保留控制权与灵活性,关键节点借助顾问规避风险、提升效率;
合作经营+专项管理:通过合作经营降低运营风险,专项管理保障温泉品质等核心资源;
顾问管理+专项服务:全周期顾问护航,结合专项服务精准解决运营痛点。
混合模式的核心价值是“灵活适配”,业主可根据项目发展阶段与市场变化动态调整组合,避免单一模式局限性,成为提升资产回报的关键。
05
结语
温泉度假酒店的五种管理模式构成完整管理光谱,每种模式均有其核心特征、适配场景与优劣势,无绝对最优选择,关键在于与业主资源禀赋、项目定位、资金状况及战略目标相匹配。
自主管理强调“全掌控、高收益、高风险”,适配成熟运营主体;委托管理聚焦“专业赋能、稳定回报”,是高端项目主流;专项管理主打“精准破局、成本可控”,解决特定管理痛点;顾问管理注重“全周期护航、能力提升”,适配行业新手;合作经营追求“资源整合、风险共担”,利于快速扩张或降险。
文章仅是作者个人观点,不应作为投资依据。读者应详细了解所有相关投资风险,并请自行承担全部责任。 部分文章是网络作者投稿发布,版权归投稿作者所有。作者应对文章及图片的真实性及版权负责。一旦因此引发版权纠纷,权利人提出异议,指点网将根据相关法律法规的规定,删除相应内容。侵权责任由投稿者自行承担,如由此造成指点网损失,投稿者应承担赔偿责任。如对本文有任何异议,请联系我们135-3041-8755。
